欢迎光临蚌埠市第二人民医院!
设为首页
≡
加入收藏
搜索
标题
摘要
内容
首页
二十大精神
理论学习
学习动态
医院介绍
党建引领
动态新闻
文明创建
健康口腔行动
信息公开
动态新闻
动态新闻
数字院报
党团组织
图片中心
通知公告
动态新闻
您当前的位置:
首页
≡
通知公告
≡
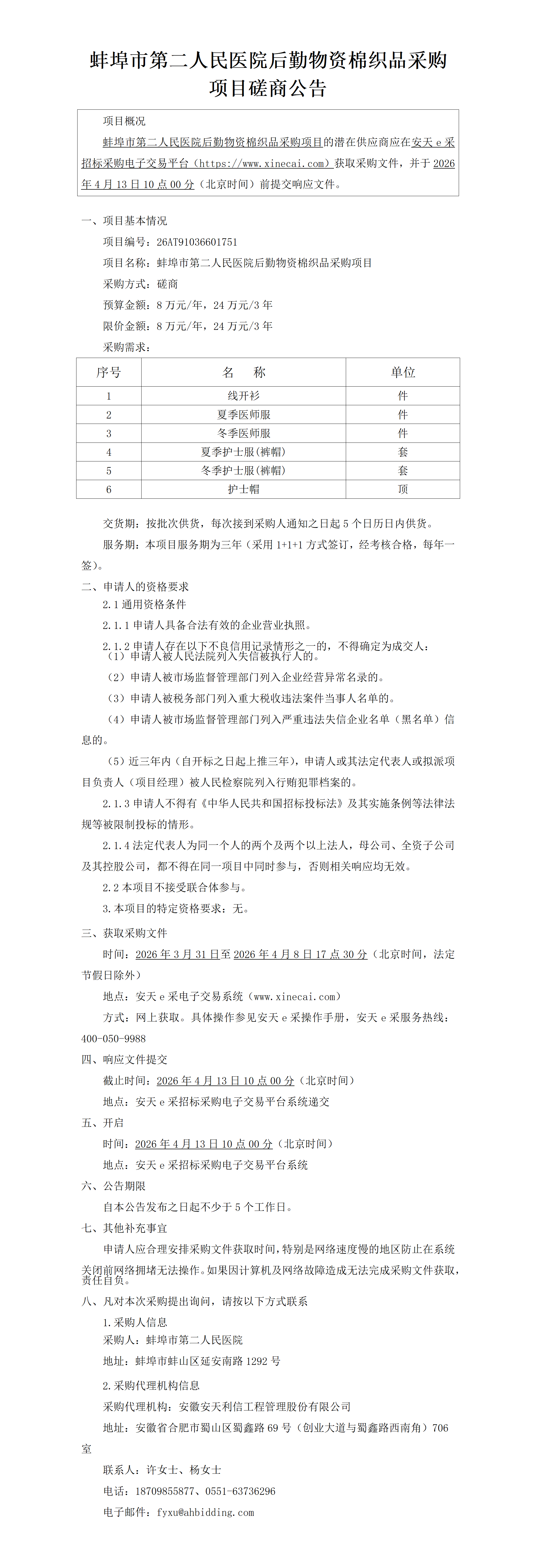
蚌埠市第二人民医院后勤物资棉织品采购项目磋商公告
蚌埠市第二人民医院后勤物资棉织品采购项目磋商公告
来源:
|
作者:
蚌埠市第二人民医院
|
发布时间:
2026-03-31
|
114
次浏览
|
🔊
点击朗读正文
❚❚
▶
|
分享到:
上一篇:
蚌埠市第二人民医院后......
下一篇:
蚌埠市第二人民医院后......